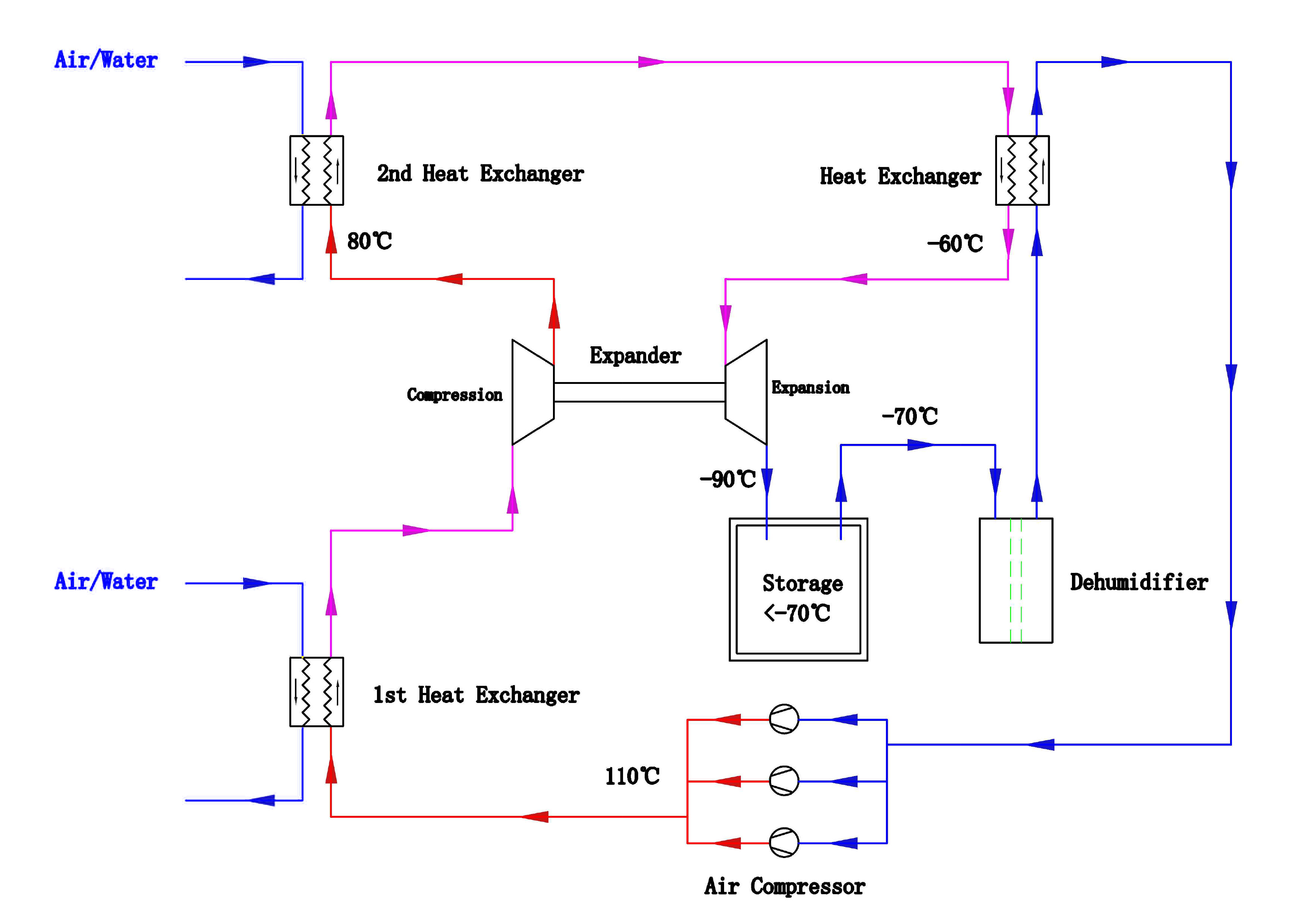
Technical Features:
1. Environmentally Friendly, Refrigerant - AIR, Air is the most natural refrigerant availabe from nature, 0 GWP (global warming potentials) , 0 ODP (ozone depletion potentials).
2. Optional capacities for upto 45kw cooling capacity. Maximizing each process to achieve most stable performance.
3. Compact design, containerized module design.
Advantage:
1. Compared to cascade system, no air coolers are needed, avoid frequent break-down;
2. No fans or heat exchanges loss;
3. Dehumidifier can solve the moisture in the air;
4. System piping with high pressures is not needed;
5. Convenient installation by connecting air in/out duct only;
6. No oil in the system;
7. No other refrigerant needed to be charged.
Application Field:
Special Vaccine Storage;
Tuna Fish Storage
